Ten artykuł to kompleksowy przewodnik dla każdego majsterkowicza, który marzy o zbudowaniu własnej myjki ultradźwiękowej. Dowiesz się, jak krok po kroku stworzyć to przydatne urządzenie, jakie komponenty będą Ci potrzebne i jak zrobić to bezpiecznie oraz efektywnie.
Zbuduj własną myjkę ultradźwiękową krok po kroku, poznając jej działanie i tajniki bezpiecznej pracy.
- Myjka ultradźwiękowa DIY działa na zasadzie kawitacji, czyli implozji mikroskopijnych pęcherzyków, skutecznie odrywających brud.
- Kluczowe komponenty to generator ultradźwiękowy, przetwornik piezoelektryczny i wodoszczelny zbiornik ze stali nierdzewnej.
- Budowa własnej myjki może być opłacalna dla pasjonatów, ale dla małych zastosowań gotowe chińskie urządzenia bywają tańsze.
- Kategorycznie zabrania się używania łatwopalnych rozpuszczalników (np. benzyny, alkoholu) ze względu na ryzyko pożaru/wybuchu.
- Prosty domowy płyn czyszczący można przygotować z wody destylowanej, octu i płynu do naczyń.
- Samodzielnie zbudowana myjka doskonale sprawdzi się do czyszczenia biżuterii, okularów, monet czy drobnych części mechanicznych.

Domowa myjka ultradźwiękowa czy naprawdę można ją zbudować samemu?
Zbudowanie własnej myjki ultradźwiękowej to projekt, który z pewnością dostarczy wiele satysfakcji każdemu majsterkowiczowi z zacięciem technicznym. To nie tylko sposób na zaoszczędzenie pieniędzy (choć jak się przekonamy, nie zawsze), ale przede wszystkim okazja do pogłębienia wiedzy z zakresu elektroniki i mechaniki. Wiem z doświadczenia, że nic nie cieszy tak bardzo, jak urządzenie, które działa, a do tego jest efektem naszej własnej pracy i pomysłowości. Taki projekt pozwala na pełną personalizację od wyboru mocy, przez rozmiar zbiornika, aż po estetykę obudowy. Jeśli więc lubisz wyzwania i nie boisz się samodzielnego tworzenia, ten przewodnik jest dla Ciebie.
Magia kawitacji: Jak fale dźwiękowe czyszczą lepiej niż szczotka?
Sercem każdej myjki ultradźwiękowej jest zjawisko kawitacji. To fascynujący proces, który sprawia, że fale dźwiękowe o wysokiej częstotliwości zazwyczaj w zakresie od 20 do 200 kHz stają się potężnym narzędziem czyszczącym. Jak to działa? Kiedy fale ultradźwiękowe przechodzą przez ciecz, tworzą w niej mikroskopijne pęcherzyki gazu. W momencie, gdy ciśnienie akustyczne osiąga odpowiednią wartość, te pęcherzyki gwałtownie implodują, czyli zapadają się. Ta implozja generuje lokalne, bardzo silne uderzenia ciśnienia i temperatury, które z ogromną siłą odrywają cząsteczki brudu, tłuszczu czy innych zanieczyszczeń z powierzchni czyszczonego przedmiotu. Dzieje się to na poziomie mikroskopowym, co pozwala na dotarcie do najmniejszych zakamarków, niedostępnych dla tradycyjnych metod czyszczenia, takich jak szczotkowanie. To właśnie ta precyzja i skuteczność czynią kawitację tak wyjątkową w procesie czyszczenia.
Dla kogo jest ten projekt? Satysfakcja majsterkowicza kontra gotowe rozwiązania
Zastanawiając się nad budową własnej myjki, warto zadać sobie pytanie: dla kogo właściwie jest ten projekt? Moim zdaniem, to przede wszystkim propozycja dla prawdziwych hobbystów i pasjonatów DIY. To osoby, które cenią sobie wyzwanie techniczne, satysfakcję z samodzielnego tworzenia i możliwość pełnej kontroli nad specyfikacją urządzenia. Budując myjkę samodzielnie, zyskujesz możliwość dostosowania jej do bardzo konkretnych potrzeb na przykład, jeśli potrzebujesz niestandardowego rozmiaru zbiornika lub specyficznej mocy, której nie znajdziesz w gotowych, tanich modelach. Taka myjka DIY doskonale sprawdzi się do czyszczenia biżuterii, okularów, monet, a także drobnych części mechanicznych, takich jak gaźniki czy wtryskiwacze, czy nawet delikatnych elementów elektronicznych. To projekt dla tych, którzy chcą nie tylko mieć myjkę, ale przede wszystkim zrozumieć, jak ona działa i zbudować ją od podstaw.
Zbudować czy kupić? Analiza kosztów i wysiłku dla polskiego majsterkowicza
Decyzja o budowie własnej myjki ultradźwiękowej często sprowadza się do analizy opłacalności. Czy warto poświęcić czas i pieniądze na samodzielny montaż, czy może lepiej sięgnąć po gotowe rozwiązanie? To pytanie, które zadaje sobie wielu majsterkowiczów. Moje doświadczenie pokazuje, że choć DIY daje ogromną satysfakcję i kontrolę nad projektem, nie zawsze oznacza niższe koszty. Czasem, zwłaszcza w przypadku małych urządzeń, gotowe produkty mogą okazać się bardziej ekonomiczne. Jednak dla mnie, jako pasjonatki, liczy się coś więcej niż tylko cena liczy się proces i możliwość stworzenia czegoś unikalnego.
Ile kosztuje gotowa myjka amatorska? Przegląd ofert rynkowych
Rynek oferuje szeroki wybór gotowych myjek ultradźwiękowych, zwłaszcza tych przeznaczonych dla amatorów i małych zastosowań. Szczególnie popularne są modele pochodzące z Chin, które często kuszą bardzo niskimi cenami. Za małe urządzenie, idealne do czyszczenia biżuterii czy okularów, możemy zapłacić od 50 do 100 złotych. Są to zazwyczaj proste konstrukcje o niewielkiej mocy, ale dla wielu użytkowników w zupełności wystarczające. Ważne jest, aby mieć świadomość tych cen, ponieważ stanowią one punkt odniesienia dla kosztów, które poniesiemy, decydując się na budowę własnej myjki.
Szacunkowy budżet projektu DIY: Co i za ile musisz kupić?
Przejdźmy do konkretów ile może kosztować budowa własnej myjki? Kluczowe komponenty to generator ultradźwiękowy i przetwornik(i) piezoelektryczne. Jeden przetwornik o mocy 50W to koszt około 115 zł. Jeśli zdecydujemy się na mocniejszą myjkę z kilkoma przetwornikami, koszt ten oczywiście wzrośnie. Do tego dochodzi generator (gotowy moduł to kilkadziesiąt do ponad stu złotych), zbiornik ze stali nierdzewnej (który możemy kupić lub zaadaptować), zasilacz, obudowa, okablowanie, kleje i inne drobne elementy. Realnie, szacuję, że koszt budowy prostej, ale efektywnej myjki DIY może wynieść od 200 do 400 zł, a nawet więcej, w zależności od wybranych komponentów i ich mocy. Jak widać, całkowity koszt może być porównywalny, a nawet wyższy niż najtańszych gotowych urządzeń. To sprawia, że projekt DIY jest atrakcyjny głównie dla tych, którzy szukają czegoś więcej niż tylko funkcjonalności szukają wiedzy, satysfakcji i możliwości personalizacji.
Werdykt: Kiedy budowa własnej myjki ma sens?
Podsumowując, budowa własnej myjki ultradźwiękowej ma sens w kilku kluczowych sytuacjach:
- Zależy nam na satysfakcji z samodzielnego wykonania i czerpiemy przyjemność z procesu twórczego.
- Potrzebujemy niestandardowych rozmiarów lub mocy, niedostępnych w tanich gotowych modelach na przykład bardzo dużej myjki do specyficznych zastosowań.
- Jesteśmy pasjonatami elektroniki i chcemy pogłębić swoją wiedzę, eksperymentując z różnymi układami i konfiguracjami.
- Mamy dostęp do części lub potrafimy je pozyskać taniej, co może obniżyć całkowity koszt projektu.
W przeciwnym razie, dla prostych, domowych zastosowań, zakup gotowego urządzenia może być bardziej praktyczny i ekonomiczny. Pamiętajmy jednak, że żadna gotowa myjka nie da nam takiej dumy, jak ta zbudowana własnoręcznie!
Lista zakupów dla Twojego projektu: Kluczowe komponenty myjki DIY
Przystępując do budowy własnej myjki ultradźwiękowej, kluczowe jest skompletowanie odpowiednich komponentów. Wybór właściwych części nie tylko zapewni prawidłowe działanie urządzenia, ale także wpłynie na jego bezpieczeństwo i trwałość. Na szczęście, większość niezbędnych elementów jest łatwo dostępna zarówno na polskim rynku (np. Allegro), jak i na popularnych platformach międzynarodowych, takich jak AliExpress. Oto lista tego, co będzie Ci potrzebne.
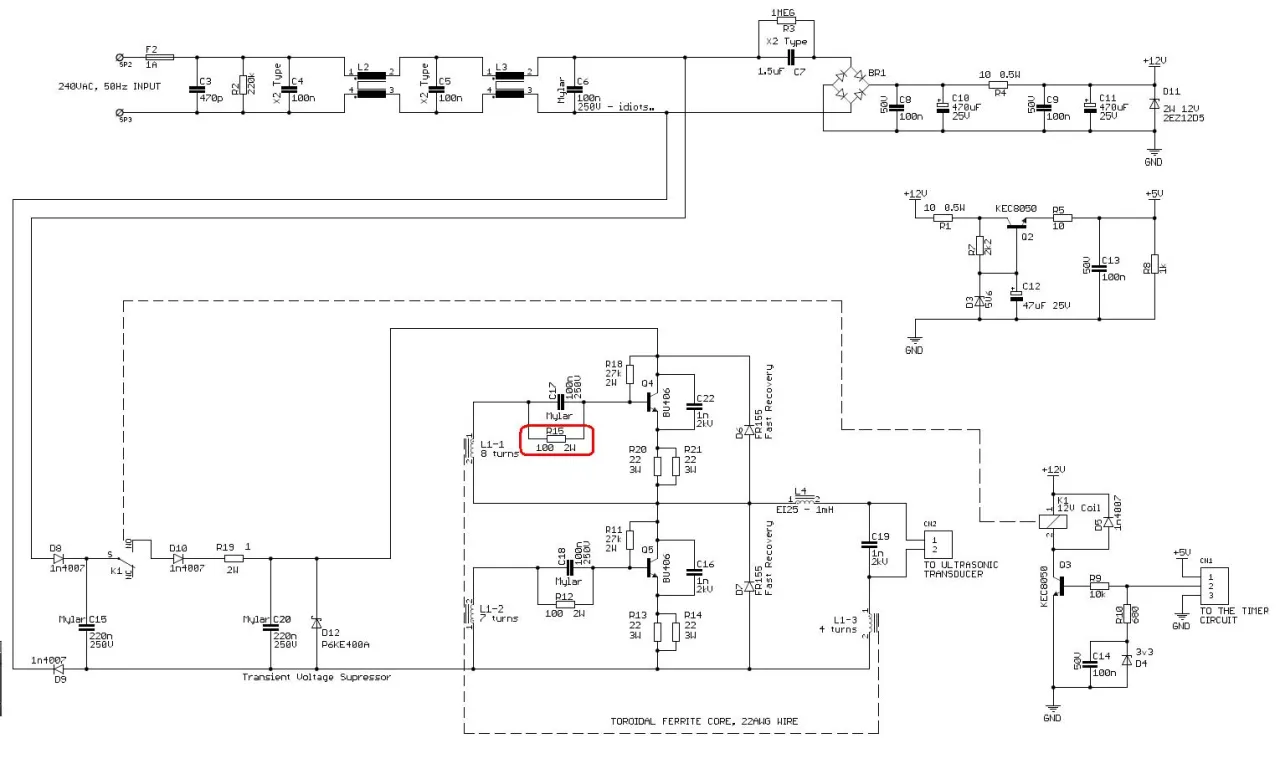
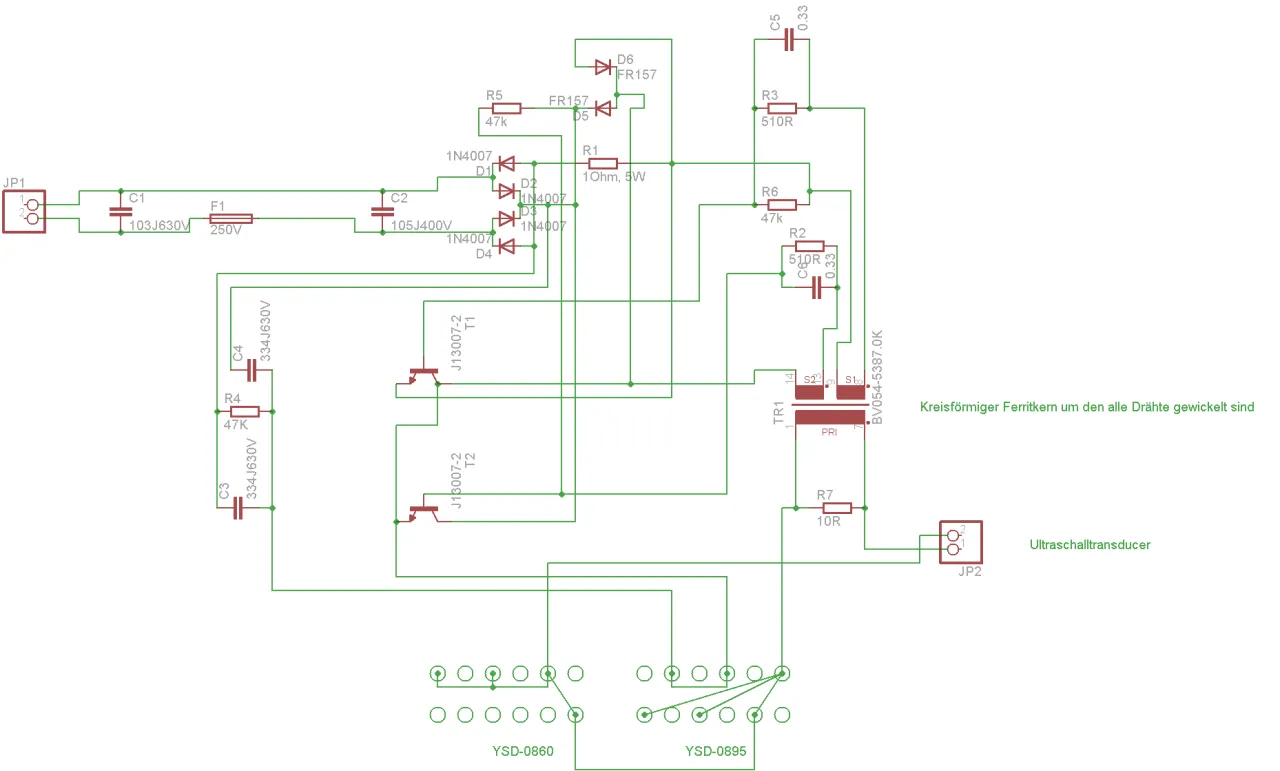
Serce układu: Wybieramy generator ultradźwiękowy i przetworniki piezoelektryczne
Te dwa elementy to absolutne serce Twojej myjki. Generator ultradźwiękowy jest odpowiedzialny za wytwarzanie sygnału elektrycznego o wysokiej częstotliwości. To on decyduje o tym, z jaką mocą i częstotliwością będą pracować ultradźwięki. Z kolei przetworniki piezoelektryczne to komponenty, które zamieniają tę energię elektryczną na drgania mechaniczne, wprawiając ciecz w ruch i wywołując kawitację. Na rynku dostępne są gotowe moduły generatorów, co znacznie ułatwia budowę. Możliwe jest również zbudowanie własnego generatora od podstaw, na bazie układów scalonych (np. popularnego NE555) lub mikroprocesorów, jednak znalezienie sprawdzonego i stabilnego schematu może być wyzwaniem dla mniej doświadczonych elektroników. Zazwyczaj stosuje się przetworniki o mocy 50W, które są dobrym kompromisem między ceną a efektywnością.
Idealny zbiornik: Dlaczego stal nierdzewna to najlepszy wybór?
Zbiornik to drugi, równie ważny element konstrukcji. Musi być przede wszystkim wodoszczelny i odporny na działanie płynów czyszczących. Zdecydowanie najlepszym materiałem jest stal nierdzewna. Dlaczego? Jest ona nie tylko odporna na korozję, co jest kluczowe w środowisku wodnym, ale także łatwa do czyszczenia i higieniczna. Dodatkowo, stal nierdzewna dobrze przenosi drgania ultradźwiękowe, co jest niezbędne dla efektywnej kawitacji. Ważne jest, aby zbiornik był odpowiednio gruby, co zapewni stabilność i trwałość konstrukcji. Możesz wykorzystać gotowy pojemnik ze stali nierdzewnej lub zaadaptować coś, co masz pod ręką, upewniając się jednak, że spełnia wszystkie wymagania.
Niezbędna drobnica: Zasilacz, okablowanie i materiały montażowe
Oprócz głównych komponentów, będziesz potrzebować szeregu mniejszych, ale równie ważnych elementów:
- Odpowiedni zasilacz: Musi być dopasowany do wymagań generatora ultradźwiękowego pod względem napięcia i prądu. Pamiętaj o zapasie mocy!
- Okablowanie: Wybierz przewody o odpowiednim przekroju, zdolne do przewodzenia wymaganego prądu, oraz z dobrą izolacją, aby zapewnić bezpieczeństwo.
- Materiały montażowe: Do mocowania przetworników do dna zbiornika najlepiej sprawdzi się klej epoksydowy do metalu, odporny na wysoką temperaturę i wibracje. Będziesz potrzebować również uszczelek, śrub, nakrętek i, oczywiście, materiałów do budowy obudowy ochronnej (np. płyta meblowa, tworzywo sztuczne, cienka blacha).
Pamiętaj, że jakość tych "drobnych" elementów ma ogromny wpływ na bezpieczeństwo i trwałość całego urządzenia. Nie warto na nich oszczędzać.

Budujemy myjkę ultradźwiękową krok po kroku: Od pomysłu do realizacji
Gdy masz już wszystkie komponenty, możemy przejść do najciekawszej części budowy! Pamiętaj, że każdy etap wymaga precyzji i dbałości o szczegóły. Nie spiesz się i zawsze miej na uwadze kwestie bezpieczeństwa. To klucz do sukcesu i długiego, bezproblemowego działania Twojej myjki.
Krok 1: Przygotowanie i uszczelnienie zbiornika
Zacznijmy od przygotowania zbiornika, który będzie sercem Twojej myjki:
- Czyszczenie zbiornika: Dokładnie umyj i odtłuść zbiornik. Powierzchnia, do której będzie klejony przetwornik, musi być idealnie czysta.
- Sprawdzenie szczelności: Jeśli używasz zbiornika z odzysku, napełnij go wodą i pozostaw na kilka godzin, aby upewnić się, że nie przecieka. Nawet najmniejsza nieszczelność może być katastrofalna w połączeniu z elektroniką.
- Wzmocnienie dna (opcjonalnie): W niektórych przypadkach, zwłaszcza przy cienkim dnie, warto rozważyć wzmocnienie go dodatkową warstwą metalu lub żywicy epoksydowej, aby lepiej przenosiło drgania.
- Przygotowanie otworów: Jeśli planujesz wyprowadzić okablowanie przez ścianki zbiornika (co jest rzadkością, zazwyczaj przetwornik jest na zewnątrz), przygotuj otwory i zaplanuj ich wodoszczelne zabezpieczenie (np. dławiki kablowe z uszczelkami).
Krok 2: Prawidłowy montaż przetwornika piezoelektrycznego do dna zbiornika
To jeden z najważniejszych etapów, decydujący o efektywności myjki:
- Wybór miejsca montażu: Przetwornik(i) zazwyczaj montuje się centralnie na zewnętrznej stronie dna zbiornika. Jeśli używasz kilku, rozmieść je równomiernie, aby zapewnić jednolite pole kawitacji.
- Przygotowanie powierzchni: Powierzchnia dna zbiornika w miejscu montażu przetwornika oraz sama powierzchnia przetwornika muszą być odtłuszczone i lekko zmatowione. Zapewni to lepszą przyczepność kleju.
- Użycie odpowiedniego kleju: Użyj wysokiej jakości kleju epoksydowego do metalu, który jest odporny na temperaturę, wodę i wibracje. Ważne jest, aby klej tworzył solidne, trwałe i akustycznie efektywne połączenie między przetwornikiem a dnem zbiornika.
- Zapewnienie dobrego styku: Po nałożeniu kleju, mocno dociśnij przetwornik do dna zbiornika, upewniając się, że cała powierzchnia styku jest równomiernie pokryta klejem i nie ma pęcherzyków powietrza. Pozostaw do całkowitego wyschnięcia zgodnie z instrukcją producenta kleju.
Krok 3: Podłączenie generatora schemat i najważniejsze zasady
Teraz czas na elektronikę. Jeśli nie masz doświadczenia, poproś o pomoc kogoś, kto się na tym zna:
- Schemat elektryczny: Zawsze pracuj na podstawie sprawdzonego schematu elektrycznego. Jeśli używasz gotowego modułu generatora, postępuj zgodnie z jego instrukcją.
- Podłączenie przetwornika(ów): Podłącz przewody od przetwornika(ów) do wyjścia generatora. Zwróć uwagę na polaryzację (jeśli jest wskazana) i upewnij się, że połączenia są solidne i prawidłowe.
- Podłączenie zasilania: Podłącz zasilanie do generatora. Zawsze stosuj bezpieczniki o odpowiedniej wartości, aby chronić układ przed przeciążeniem. Rozważ również zastosowanie wyłącznika.
- Solidne połączenia i izolacja: Wszystkie połączenia elektryczne, zwłaszcza lutowane, muszą być solidne i dobrze zaizolowane. Użyj koszulek termokurczliwych lub taśmy izolacyjnej, aby zapobiec zwarciom i ryzyku porażenia prądem.
Krok 4: Montaż całości w bezpiecznej obudowie
Ostatni etap to zabezpieczenie wszystkich elementów w obudowie:
- Wybór materiału obudowy: Obudowa powinna być wykonana z materiału, który zapewni ochronę przed wilgocią i uszkodzeniami mechanicznymi. Może to być plastik, metal (z odpowiednią izolacją) lub nawet drewno.
- Wentylacja: Generator ultradźwiękowy może się nagrzewać, dlatego zapewnij odpowiednią wentylację w obudowie, aby uniknąć przegrzewania podzespołów.
- Stabilne umieszczenie zbiornika: Zbiornik powinien być stabilnie osadzony w obudowie, najlepiej z pewną izolacją od reszty elektroniki, aby drgania nie wpływały negatywnie na inne komponenty.
- Wyprowadzenie elementów sterujących: Wyprowadź na zewnątrz obudowy wszystkie niezbędne przyciski (włącznik/wyłącznik), wskaźniki (np. dioda LED sygnalizująca pracę) i potencjalne pokrętła regulacji.
- Zabezpieczenie elektryczne: Upewnij się, że wszystkie połączenia elektryczne są całkowicie zabezpieczone przed dostępem wody i dotykiem. To absolutny priorytet, o którym szerzej opowiem w kolejnej sekcji.
BEZPIECZEŃSTWO PRZEDE WSZYSTKIM: O czym musisz pamiętać, łącząc prąd i wodę?
"Bezpieczeństwo jest najważniejsze. Projektowanie i budowa urządzenia elektrycznego, które będzie miało kontakt z wodą, wymaga szczególnej ostrożności i przestrzegania norm."
Te słowa powinny być Twoją mantrą podczas całego procesu budowy i użytkowania myjki ultradźwiękowej. Łączenie prądu z wodą to przepis na potencjalnie śmiertelne zagrożenie, dlatego musimy podejść do tego tematu z najwyższą powagą. Moim celem jest nie tylko nauczyć Cię, jak zbudować myjkę, ale przede wszystkim, jak zrobić to w sposób, który zapewni bezpieczeństwo Tobie i Twojemu otoczeniu.
Zagrożenie nr 1: Ryzyko porażenia prądem i jak go unikać
Woda jest doskonałym przewodnikiem prądu, a myjka ultradźwiękowa, z definicji, będzie z nią pracować. Oto, jak zminimalizować ryzyko porażenia prądem:
- Woda przewodzi prąd: Pamiętaj, że nawet niewielka ilość wody, która dostanie się do elektroniki, może spowodować zwarcie i porażenie prądem.
- Bezpieczniki i RCD: Zawsze stosuj bezpieczniki w obwodzie zasilania. Dodatkowo, podłącz myjkę do gniazdka zabezpieczonego wyłącznikiem różnicowoprądowym (RCD). To Twoja ostatnia linia obrony przed porażeniem.
- Uziemienie: Wszystkie metalowe elementy obudowy i zbiornika, które mogą potencjalnie znaleźć się pod napięciem w przypadku awarii, muszą być skutecznie uziemione.
- Podwójna izolacja: Stosuj przewody i komponenty z podwójną izolacją. Upewnij się, że wszystkie połączenia są solidnie zaizolowane.
- Środowisko pracy: Zawsze pracuj na suchym podłożu, w dobrze oświetlonym i bezpiecznym środowisku, z dala od innych źródeł wody.
- Nigdy nie dotykaj: Pod żadnym pozorem nie dotykaj wnętrza urządzenia, gdy jest podłączone do prądu lub gdy w zbiorniku znajduje się płyn.
Zagrożenie nr 2: Dlaczego nigdy nie wolno używać benzyny i alkoholu?
To jest absolutnie krytyczna zasada bezpieczeństwa, której nie wolno lekceważyć:
- Kawitacja a temperatura: Zjawisko kawitacji, choć mikroskopijne, powoduje lokalne, gwałtowne wzrosty temperatury w cieczy.
- Ryzyko pożaru/wybuchu: Użycie łatwopalnych rozpuszczalników, takich jak benzyna, alkohol (izopropylowy, etylowy), aceton czy rozcieńczalniki, w myjce ultradźwiękowej jest niezwykle niebezpieczne. W połączeniu z oparami łatwopalnej cieczy, lokalne wzrosty temperatury mogą doprowadzić do pożaru, a nawet wybuchu.
- Silne kwasy i zasady: Stosowanie silnie stężonych kwasów i zasad również jest ryzykowne. Choć nie są łatwopalne, ich rozpryskiwanie (np. w wyniku kawitacji) może spowodować poważne oparzenia chemiczne.
Zawsze używaj tylko bezpiecznych, niepalnych płynów czyszczących, przeznaczonych do myjek ultradźwiękowych lub przygotowanych według sprawdzonych receptur, które omówimy w kolejnej sekcji.
Dobre praktyki: Uziemienie, izolacja i bezpieczne środowisko pracy
Podsumowując najważniejsze zasady bezpieczeństwa:
- Zawsze pracuj z odłączonym zasilaniem. Przed jakąkolwiek ingerencją w urządzenie, odłącz je od prądu.
- Używaj narzędzi z izolowanymi rękojeściami.
- Upewnij się, że wszystkie połączenia elektryczne są solidne, dobrze zaizolowane i zabezpieczone przed wilgocią.
- Przeprowadzaj testy szczelności zbiornika przed pierwszym uruchomieniem z płynem i regularnie sprawdzaj go pod kątem uszkodzeń.
- Zawsze uziemiaj metalowe elementy, które mogą znaleźć się pod napięciem.
- Pracuj w dobrze wentylowanym pomieszczeniu, aby uniknąć gromadzenia się oparów płynów czyszczących.
Pamiętaj, że Twoje bezpieczeństwo jest najważniejsze. Nie lekceważ żadnego z tych zaleceń.
Chemia dla majsterkowicza: Jak zrobić skuteczny i tani płyn do myjki?
Skuteczność myjki ultradźwiękowej zależy nie tylko od samej konstrukcji, ale także od płynu czyszczącego, którego używasz. Odpowiednio dobrany roztwór potrafi znacząco wspomóc proces kawitacji i sprawić, że czyszczone przedmioty odzyskają swój blask. Nie musisz wydawać fortuny na specjalistyczne płyny często wystarczą proste, domowe składniki, które są bezpieczne i efektywne.
Przepis na uniwersalny roztwór czyszczący: Woda destylowana, ocet i płyn do naczyń
Oto mój sprawdzony przepis na uniwersalny i bezpieczny płyn do myjki ultradźwiękowej, który doskonale sprawdzi się w większości zastosowań:
- Woda destylowana: Zawsze używaj wody destylowanej zamiast kranowej. Dlaczego? Woda destylowana jest pozbawiona minerałów, które mogłyby osadzać się na czyszczonych przedmiotach i w zbiorniku, powodując smugi i kamień. Zapewnia to czyste i lśniące rezultaty.
- Biały ocet: Dodaj biały ocet w proporcji około 100 ml na 1 litr wody destylowanej. Ocet ma właściwości odtłuszczające i lekko kwasowe, co pomaga w usuwaniu osadów, kamienia i lekkiej rdzy. Jest to naturalny i bezpieczny środek.
- Płyn do naczyń: Wlej kilka kropel (około 5-10 ml na 1 litr wody) delikatnego płynu do mycia naczyń. Płyn do naczyń działa jako surfaktant, czyli środek zmniejszający napięcie powierzchniowe wody. Dzięki temu kawitacja jest bardziej efektywna, a pęcherzyki łatwiej tworzą się i zapadają, skuteczniej odrywając brud.
Ten roztwór jest uniwersalny, bezpieczny dla większości czyszczonych przedmiotów (biżuteria, okulary, monety) i nie uszkodzi Twojej myjki. Pamiętaj, aby po czyszczeniu zawsze dokładnie opłukać przedmioty czystą wodą i osuszyć.
Jakich substancji unikać, by nie uszkodzić myjki i czyszczonych przedmiotów?
Powtórzmy to jeszcze raz, bo to niezwykle ważne: kategorycznie zabrania się używania łatwopalnych rozpuszczalników, takich jak benzyna, alkohol, aceton czy rozcieńczalniki. Ryzyko pożaru lub wybuchu jest zbyt wysokie. Ale to nie wszystko. Istnieją inne substancje, których należy unikać, aby nie uszkodzić ani myjki, ani czyszczonych przedmiotów:
- Silne, stężone kwasy i zasady: Mogą one powodować korozję stali nierdzewnej zbiornika, a także uszkodzić delikatne elementy czyszczonych przedmiotów. Jeśli musisz użyć środków o skrajnym pH, upewnij się, że są one odpowiednio rozcieńczone i bezpieczne dla materiałów.
- Ścierne proszki: Nigdy nie dodawaj do płynu czyszczącego żadnych proszków ściernych. Mogą one porysować powierzchnię zbiornika, a także uszkodzić delikatne powierzchnie czyszczonych przedmiotów.
- Substancje reaktywne: Unikaj substancji, które mogą reagować chemicznie z materiałem zbiornika lub z czyszczonymi przedmiotami. Zawsze sprawdzaj kompatybilność chemiczną przed użyciem.
Zawsze kieruj się zdrowym rozsądkiem i zasadą "mniej znaczy więcej". W większości przypadków, prosty roztwór z wody destylowanej, octu i płynu do naczyń będzie wystarczający.

Pierwsze uruchomienie i testy: Sprawdź, czy Twoja myjka działa!
Nadszedł ten moment! Myjka ultradźwiękowa jest zbudowana, wszystkie połączenia sprawdzone, a zasady bezpieczeństwa opanowane. Teraz czas na pierwsze uruchomienie i weryfikację, czy Twoja praca przyniosła oczekiwany rezultat. To chwila pełna ekscytacji, ale pamiętaj ostrożność wciąż jest na pierwszym miejscu.
Procedura pierwszego napełnienia i odgazowania roztworu
Zanim włożysz cokolwiek do myjki, musisz ją odpowiednio przygotować:
- Napełnienie zbiornika: Napełnij zbiornik przygotowanym płynem czyszczącym (np. domowym roztworem z wody destylowanej, octu i płynu do naczyń). Pamiętaj, aby nie napełniać go do pełna zostaw wystarczająco dużo miejsca na przedmioty, które będziesz czyścić, aby płyn nie wylał się po ich zanurzeniu.
- Odgazowanie płynu: To bardzo ważny krok! Włącz myjkę na kilka minut (np. 5-10 minut) bez żadnych przedmiotów w środku. Podczas tego procesu płyn "odgazuje się", czyli usunie rozpuszczone w nim gazy (np. powietrze). Obecność tych gazów mogłaby osłabiać efekt kawitacji, zmniejszając skuteczność czyszczenia. Zauważysz, jak z płynu wydobywają się drobne pęcherzyki powietrza.
Test na folii aluminiowej: Prosty sposób na weryfikację działania kawitacji
Chcesz mieć pewność, że Twoja myjka faktycznie generuje kawitację? Ten prosty test jest niezawodny:
- Przygotowanie folii: Weź mały kawałek cienkiej folii aluminiowej (np. o wymiarach 5x5 cm). Może to być zwykła folia spożywcza.
- Zawieszenie folii: Zawiesić folię w płynie w myjce, tak aby nie dotykała dna ani ścianek zbiornika. Możesz użyć do tego drucika, sznurka lub po prostu przytrzymać ją pęsetą.
- Włączenie myjki: Włącz myjkę ultradźwiękową na kilka minut (np. 2-5 minut).
- Obserwacja: Po wyłączeniu myjki i wyjęciu folii, dokładnie ją obejrzyj. Jeśli myjka działa prawidłowo i generuje kawitację, na folii powinny pojawić się liczne drobne dziurki, wgniecenia lub nawet rozdarcia. Są to ślady po implodujących pęcherzykach kawitacyjnych, które uderzały w powierzchnię folii. Im więcej dziurek, tym silniejsza kawitacja.
Przeczytaj również: Dlaczego karcher nie pobiera płynu? Oto najczęstsze problemy i ich rozwiązania
Co robić, gdy myjka nie działa? Podstawowa diagnostyka problemów
Jeśli po pierwszym uruchomieniu myjka nie działa lub test na folii aluminiowej nie daje zadowalających rezultatów, nie panikuj. Oto podstawowe kroki diagnostyczne:
- Sprawdzenie zasilania i bezpieczników: Upewnij się, że urządzenie jest podłączone do prądu, a bezpieczniki (jeśli je zamontowałeś) nie są przepalone.
- Weryfikacja połączeń elektrycznych: Dokładnie sprawdź wszystkie połączenia elektryczne czy nie ma luźnych kabli, zimnych lutów lub zwarć.
- Mocowanie przetwornika: Upewnij się, że przetwornik jest prawidłowo i solidnie przymocowany do dna zbiornika. Słaby styk lub uszkodzony klej mogą znacząco osłabić przenoszenie drgań.
- Działanie generatora: Jeśli masz możliwość, sprawdź, czy generator ultradźwiękowy faktycznie działa. Jeśli posiadasz oscyloskop, możesz zmierzyć sygnał na wyjściu generatora. W przeciwnym razie, poszukaj innych oznak działania (np. dioda LED na module generatora).
- Płyn czyszczący: Upewnij się, że płyn jest świeży i został odpowiednio odgazowany. Stary lub zbyt brudny płyn może zmniejszyć efektywność kawitacji.
Pamiętaj, że cierpliwość i systematyczność w diagnostyce to klucz do rozwiązania problemu. Powodzenia!
